
短视频虽然只有60s,但优秀的短视频里,每一个镜头都是精心设计过的。就像导演要拍一步电影,每一个镜头都是有设计。对于镜头的设计,利用的就是镜头脚本。
会有人问,十几秒的短视频,有必要写脚本吗?脚本到底是个什么东西?有什么作用?
什么是脚本?
简单的说,脚本就是我们拍摄视频的依据。一切参与视频拍摄、剪辑的人员,包括摄影师、演员、服化道准备、剪辑师等,他们的一切行为和动作都是服从于脚本。
什么时间、地点、画面中出现什么,镜头应该怎么运用,景别是什么样的,服化道的准备,都是根据脚本来创作的。
脚本的最大作用,就是提前统筹安排好每一个人每一步要做的事情。一张表格让你事半功倍。
如果没有脚本,你会发现拍着拍着,突然发现场景不对,只能花大量的时间临时再重新去找;然后道具也不齐全,演员也不知道到底应该怎么演,拍完之后,剪辑师更是一脸懵逼,不知道依据什么思路去剪辑。
这么一折腾,整个片子基本报废了。
脚本本身其实是一个很复杂很专业的东西,不过对于短视频拍摄来说,这样去理解也就够了。
脚本有什么作用?
对于短视频带货视频来说,脚本最主要的作用有2个:
1. 提高视频拍摄效率
前面已经提到,脚本其实就是短视频的拍摄提纲、框架。
有了这个提纲和框架,就相当于是给后续的拍摄、剪辑、道具准备等做了一个流程指导。
就像我们写文章一样,先列一个提纲,然后根据提纲去拓展创作。这样写起来思路更清晰,效率也更快。
2.提高视频拍摄质量
虽然带货短视频大多都是在15秒左右,最长也不会超过30秒。
但如果想要基础流量高,转化率高,必须精雕细琢每一个视频里面出现的细节。包括景别、场景布置,演员服化道准备,台词设计,表情;还有音乐的配合,最后剪辑效果的呈现等等。
下面,就从脚本前期准备和脚本设计方法两个方面来分享。
1、脚本前期准备
在写你的短视频拍摄脚本前,需要确定好你的短视频整体内容思路和流程。主要包括以下几个方面:
1.拍摄定位
在拍摄前期,我们就要定位内容的表达形式,比如你要做短视频,是美食制作、服装穿搭还是小剧情。
2.拍摄主题
主题是赋予内容定义的。比如服装穿搭系列,拍摄一个连衣裙的单色搭配,这就是具体的拍摄主题。
3.拍摄时间
拍摄时间确定下来有两个目的,一是提前和摄影师约定时间,不然会影响拍摄进度。
二是确定好时间,可以做成可落地的拍摄方案;不会产生拖拉的问题。
4.拍摄地点
要拍的是室内场景还是室外场景。比如野生美食就要选择在青山绿水的地方,室内场景要选择普通的家庭厨房还是选择开放式的厨房。这些需要提前确定好的。
5.拍摄参照
有时候我们想要的拍摄效果和最终出来的效果是存在差异的,可以找到同类的样品和摄影师进行沟通,哪些场景和镜头的表达是你想要的;摄影师才能根据你的需求进行内容制作。
6.背景BGM
BGM是一个短视频拍摄必要的构成部分,配合场景选择合适的音乐非常关键。
比如拍摄帅哥美女的网红,就要选择流行和嘻哈快节奏的音乐,拍摄中国风则要选择节奏偏慢的唯美的vlog音乐。
拍摄运动风格的视频就要选择节奏鼓点清晰的节奏音乐,拍摄育儿和家庭剧,可以选择轻音乐暖音乐。这方面需要多积累,学习别人是怎么选择BGM的。
2、脚本制作方法
在拍摄脚本里面,我们要对每一个镜头进行细致的设计,主要包括以下6个要素:
镜头
景别
内容
台词
时长
运镜
道具
1.镜头景别
就是拍摄的时候,是要用远景、全景、中景、近景、特写他们当中的哪一种?
就拿拍摄人物来说,远景就是把整个人和环境拍摄在画面里面,常用来展示事件发生的时间、环境、规模和气氛。比如一些战争的场景。
全景就是比远景更近一点,把人物的身体整个展示在画面里面,用来表现人物的全身动作,或者是人物之间的关系。
中景就是指拍摄任务膝盖至头顶的部分,不仅能够是观众能够看清人物的表情,而且有利于显示人物的形体动作。
近景也就是拍摄人物胸部以上至头部的部位,非常有利于表现人物的面部或者是其他部门的表情、神态。甚至是细微动作。
特写就是对人物的眼睛、鼻子、嘴、手指、脚趾等这样的细节进行拍摄,适合用来表现需要突出的细节。
2.内容
就是把你想要表达的东西通过各种场景方式进行呈现。具体来讲就是拆分剧本,把内容拆分在每一个镜头里面。
3.台词
台词是为镜头表达准备的,起到的是画龙点睛的作用,建议60s的短视频,不要让文字超过180个字,不然听起来会特别的累。
4.时长
这个时长指的是单个镜头的时长,提前标注清楚,方便在剪辑的时候,找到重点,提高剪辑工作效率。
5.运镜
运镜指的就是镜头的运动方式。从近到远、平移推进、旋转推进都是可以的。给大家说一下短视频拍摄中经常用到的一些运镜技巧:
前推后拉
指的是将镜头匀速移近或者远离被摄体,向前推进镜头是通过从远到近的运镜,使景别逐渐从远景、中景到近景,甚至是特写,这种运镜方法容易突出主体,能够让观者的视觉逐步集中。
环绕运镜
拍摄环绕镜头需要保持相机位置不变,通过以被摄体为中心手持稳定器进行旋转移动。
环绕运镜就犹如巡视一般的视角,能够突出主体、渲染情绪,让整个画面更有张力。
低角度运镜
低角度运镜是通过模拟宠物视角,使镜头以低角度甚至是贴近地面角度进行拍摄,越贴近地面,所呈现的空间感则更强烈。
低角度拍摄能够更加聚焦于某一部位,最常见的莫过于腿部行走,这类镜头在许多场景下可谓屡试不爽!
运镜方法还有许多,当能够熟练的使用稳定器的时候,就可以在基础的运镜动作上加上其它元素,使镜头看起来更加酷炫,更具有动感。
6.道具
可以选择的道具有非常多种,玩法也非常多,但是需要注意的是,道具起到的画龙点睛的作用,不是画蛇添足。别让它抢了主体的风采。
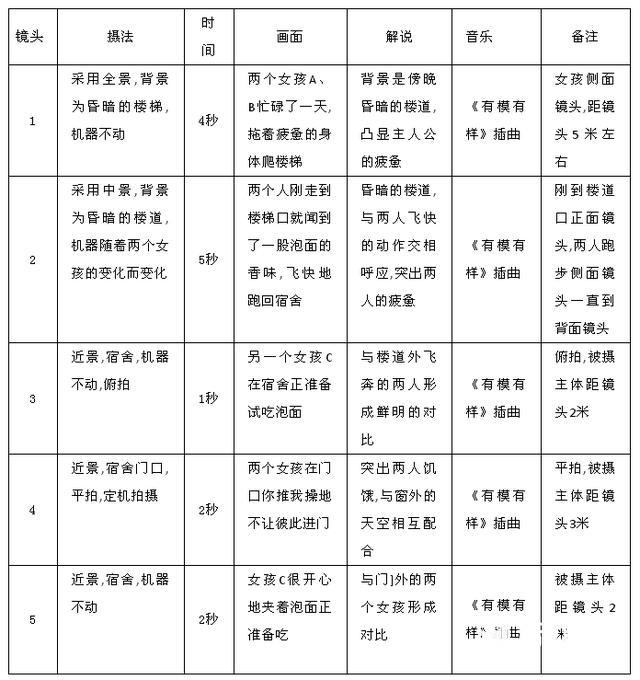
另外,某些多场景视频还要设计拍摄地址,脚本的范式,大概是这样的:
共有 0 条评论
发表评论 取消回复